Our Cytometry Core Facility grew around the Immunology, Cancer Research, and Neuroscience communities in order to fulfill their current and future needs. We have a strong focus on high-end high-throughput cell immunophenotyping, sorting anything from exosomes to iPSCs, live cell imaging with various levels of super-resolution, and the application of artificial intelligence on the data.
Besides our high-end applications, we also have standard flow cytometers for routine operation and immune monitoring.

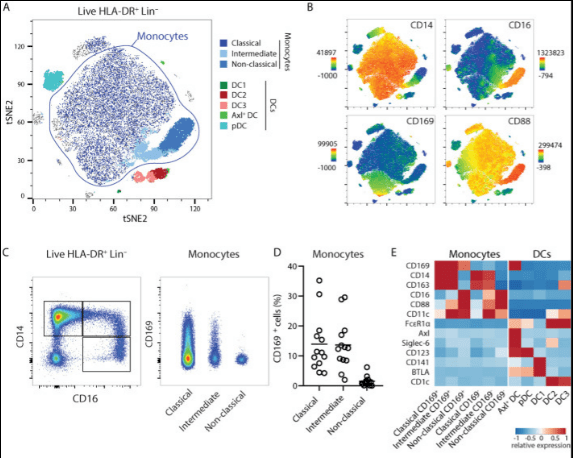
Unsupervised high dimensionality reduction analysis of circulating monocytes and dendritic cells using opt-SNE, and overlaid with conventional gating.
Ref Affandi et al. 2021
Panel examples

T cells, NK cells and ILCs
Aurora Cytek

DC panels, tolerance and activation
LSRFortessa

B cells, DCs and monocytes
Aurora Cytek

Lymph node stromal cells (FRCs)
Aurora Cytek
References
Affandi AJ, Olesek K, Grabowska J, Nijen Twilhaar MK, Rodríguez E, Saris A, Zwart ES, Nossent EJ, Kalay H, de Kok M, Kazemier G, Stöckl J, van den Eertwegh AJM, de Gruijl TD, Garcia-Vallejo JJ, Storm G, van Kooyk Y, den Haan JMM. CD169 Defines Activated CD14+ Monocytes With Enhanced CD8+ T Cell Activation Capacity. Front Immunol. 2021 Jul 28;12:697840. doi: 10.3389/fimmu.2021.697840. PMID: 34394090; PMCID: PMC8356644.
Saris J, Li Yim AYF, Bootsma S, Lenos KJ, Franco Fernandez R, Khan HN, Verhoeff J, Poel D, Mrzlikar NM, Xiong L, Schijven MP, van Grieken NCT, Kranenburg O, Wildenberg ME, Logiantara A, Jongerius C, Garcia Vallejo JJ, Gisbertz SS, Derks S, Tuynman JB, D’Haens GRAM, Vermeulen L, Grootjans J. Peritoneal resident macrophages constitute an immunosuppressive environment in peritoneal metastasized colorectal cancer. Nat Commun. 2025 Apr 17;16(1):3669. doi: 10.1038/s41467-025-58999-6. PMID: 40246872; PMCID: PMC12006467.
Verhoeff J, Abeln S, Garcia-Vallejo JJ. INFLECT: an R-package for cytometry cluster evaluation using marker modality. BMC Bioinformatics. 2022 Nov 16;23(1):487. doi: 10.1186/s12859-022-05018-w. PMID: 36384426; PMCID: PMC9670405.
Dusoswa SA, Verhoeff J, van Asten S, Lübbers J, van den Braber M, Peters S, Abeln S, Crommentuijn MHW, Wesseling P, Vandertop WP, Twisk JWR, Würdinger T, Noske D, van Kooyk Y, Garcia-Vallejo JJ. The immunological landscape of peripheral blood in glioblastoma patients and immunological consequences of age and dexamethasone treatment. Front Immunol. 2024 Jan 18;15:1343484. doi: 10.3389/fimmu.2024.1343484. PMID: 38318180; PMCID: PMC10839779.
Duinkerken S, Horrevorts SK, Kalay H, Ambrosini M, Rutte L, de Gruijl TD, Garcia-Vallejo JJ, van Kooyk Y. Glyco-Dendrimers as Intradermal Anti-Tumor Vaccine Targeting Multiple Skin DC Subsets. Theranostics. 2019 Aug 12;9(20):5797-5809. doi: 10.7150/thno.35059. PMID: 31534520; PMCID: PMC6735376.